伟德BETVLCTOR客户端人大办2024年预算公开报表1218.xlsx
伟德BETVLCTOR客户端人大办2024年“三公”经费预算公开报表.xlsx




















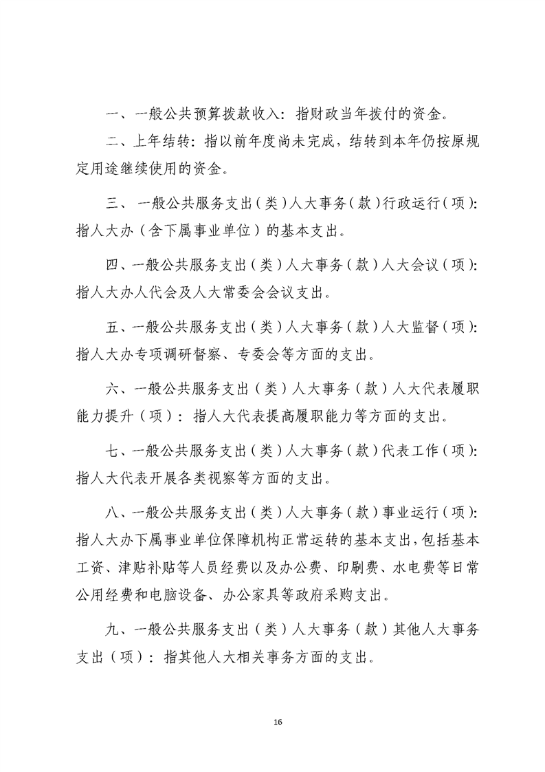
当前位置:首页
/
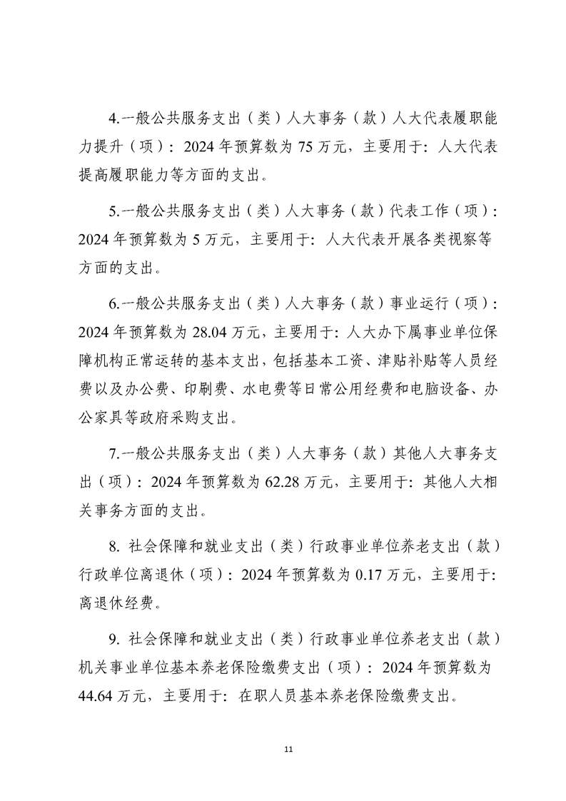
BETVLCTOR伟德在线
/
伟德bv1946官网地址
/
2024年部门预算
/
四大办
/
市人大办
/ 正文
发布时间:2024-04-11
来源:人大办
点击量:
【字体:大中小】【打印】
分享:
伟德BETVLCTOR客户端人大办2024年预算公开报表1218.xlsx
伟德BETVLCTOR客户端人大办2024年“三公”经费预算公开报表.xlsx



















